今天我们继续学习《中国共产党纪律处分条例》(以下简称《条例》,点击题目阅读),将要学的既是第一编第一章的最后两条,也是我们在春节假期前的最后一期学习类文章。
《条例》的第五条虽然篇幅不大,但却非常重要,因为它在此强调了一个我们很常见的概念——“四种形态”,理解好这个概念,对于深化学习贯彻《条例》非常重要。
我们来看原文,第五条是“深化运用监督执纪‘四种形态’,经常开展批评和自我批评,及时进行谈话提醒、批评教育、责令检查、诫勉,让‘红红脸、出出汗’成为常态;党纪轻处分、组织调整成为违纪处理的大多数;党纪重处分、重大职务调整的成为少数;严重违纪涉嫌犯罪追究刑事责任的成为极少数。”
我们知道,“四种形态”第一次提出,是在2015年;2016年10月27日十八届六次全会通过的《中国共产党党内监督条例》中,对“四种形态”进行了重新定义;之后,在党的十九大新修订党章、党的二十大新修订党章中,均把“四种形态”写入到了《党的纪律》章节当中。对比此次新修订的《中国共产党纪律处分条例》和2016年《中国共产党党内监督条例》中“四种形态”的定义,在表述上稍有差别,以下,咱们分别列出(监督条例中的表述写在括号中,不同处已标下划线)——
第一种形态:经常开展批评和自我批评,及时进行谈话提醒、批评教育、责令检查、诫勉,让“红红脸、出出汗”成为常态。(经常开展批评和自我批评、约谈函询,让“红红脸、出出汗”成为常态)
第二种形态:党纪轻处分、组织调整成为违纪处理的大多数。(党纪轻处分、组织调整成为违纪处理的大多数)
第三种形态:党纪重处分、重大职务调整的成为少数。(党纪重处分、重大职务调整的成为少数)
第四种形态:严重违纪涉嫌犯罪追究刑事责任的成为极少数。(严重违纪涉嫌违法立案审查的成为极少数)
那么,如何理解“四种形态”呢?在二十届中央纪委二次全会的工作报告中,关于精准运用“四种形态”,首先即明确了“‘四种形态’适应新时代全面从严治党要求,坚持惩前毖后、治病救人方针,充分体现对干部的严管厚爱。”
在中央纪委国家监委网站上,关于“四种形态”的文章有很多。很多总结和通报都分别说明了每一种形态批评教育帮助和处理的人次、比例,如下图:
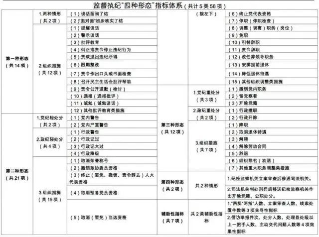
中央纪委办公厅2017年还专门印发了《纪检监察机关监督执纪“四种形态”统计指标体系(试行)》,设置了5类56项统计指标。(将谈话函询了结、“面对面”初步核实了结、诫勉谈话等14种“红脸出汗”的情形设置为第一种形态指标。将党内警告、党内严重警告、免职等21种纪律轻处分和组织调整措施设置为第二种形态指标。将撤销党内职务、留党察看、开除党籍等12种纪律重处分和重大职务调整措施设置为第三种形态指标。将纪检监察机关立案审查后移送司法机关等2种严重违纪涉嫌违法的情形设置为第四种形态指标。此外,为了从不同侧面反映实践“四种形态”的发展趋势和总体成效,在上述49项基础性指标之外,还设置7项辅助性指标,包括线索处置件数等3项先导性指标以及主动交代问题人数等4项效果性指标。)

……综合以上诸多信息,我们大致可以这样理解:
①“四种形态”随着情节的严重程度,划分出常态、大多数、少数、极少数,科学客观,体现了预防和惩治的关系。
②“四种形态”让纪律处分更加精细,详细区分了不同情形,以及相对应的处理方式。
③对“四种形态”中第一种形态的强调,体现了“惩前毖后、治病救人”的一贯方针。
本次新修订的《条例》,也是首次把“深化运用监督执纪‘四种形态’”写入到了总则当中,这也说明了“四种形态”与其后各部分内容的紧密联系。
接着再看第六条,即“本条例适用于违犯党纪应当受到党纪责任追究的党组织和党员。”很显然,这一条说的是适用范围,关于违犯和违反,在上一讲已经讲过了,此处不再赘述。这一条的关键点有二,一是主体,即“党组织和党员”,这里的党组织代表任何层级党的组织,而党员代表全体党员;二是定语,包括“违犯党纪”和“应当受到党纪责任追究”,比较好理解,就不再多说了。
本文最后,为您附上中央纪委国家监委网站上的一组图,更加形象地说明了什么是“四种形态”——
